Пусковое устройство для автомобиля своими руками: 4 типа устройств
Запустить двигатель внутреннего сгорания (ДВС) в холодную пору года является большой проблемой. Кроме того, летом при севшем аккумуляторе это является достаточно сложной задачей. Причиной является аккумуляторная батарея. Ёмкость её зависит от срока службы и вязкости электролита. Состояние или консистенция электролита зависит от температуры окружающей среды.
При низкой температуре он густеет и замедляются химические реакции, необходимые для питания стартера (ток уменьшается). АКБ очень часто выходят из строя зимой, так как автомобилю очень тяжело запуститься, при этом расходуется больше тока, чем в летний период. Для решения этой проблемы применяются автомобильные пуско-зарядные устройства (ПЗУ).
Классификация пуско-зарядных устройств
Несмотря на похожие функции по запуску ДВС, ПЗУ бывают нескольких видов по исполнению и механизму.
Виды ПЗУ:
- трансформаторные;
- аккумуляторные;
- конденсаторные;
- импульсные.
Существуют также и заводские модели, среди которых нужно выбрать ПЗУ, запускающиеся без аккумулятора и работающего стабильно даже при сильном морозе.
На выходе каждого из них получается ток определённого значения и напряжение (U) 12 или 24 В (зависит от модели устройства).
Наиболее популярны трансформаторные ПЗУ, благодаря своей надёжности и ремонтоспособности. Однако и среди других видов есть достойные модели.
Трансформаторный тип
Принцип работы трансформаторных ПЗУ очень прост. Трансформатор преобразует сетевое U в пониженное переменное, которое выпрямляется диодным мостом.
После диодного моста постоянный ток с пульсирующими амплитудными составляющими сглаживается конденсаторным фильтром.
После фильтра происходит увеличение номинала тока при помощи различного рода усилителей, выполненных на транзисторах, тиристорах и других элементах. Основными преимуществами ПЗУ трансформаторного типа являются следующие:
- надёжность;
- высокая мощность;
- запуск авто в случае, если аккумулятор является «мёртвым»;
- простое устройство;
- регулирование значений U и силы тока (I).
Недостатками являются его габариты и вес. Если нет возможности купить, то нужно собрать пуско-зарядное устройство для автомобиля своими руками. Трансформаторный тип имеет достаточно простое устройство (схема 1).
Схема 1 — Самодельное пусковое устройство для автомобиля.
Для изготовления пуско-зарядного устройства своими руками, схема которого включает в себя трансформатор и выпрямитель, нужно найти радиодетали или приобрести в специализированном магазине. Основные требования к трансформатору:
- мощность (P): 1,3−1,6 кВт;
- U = 12−24 В (зависит от транспортного средства);
- ток II обмотки: 100−200 А (стартер при вращении коленвала потребляет около 100 А);
- площадь (S) магнитопровода: 37 кв. см;
- диаметры провода I и II обмоток: 2 и 10 кв. мм;
- количество витков II обмотки подбирается при расчете.
Диоды подбираются согласно справочной литературе. Они должны быть рассчитаны на большой I и обратное U > 50 В (Д161-Д250).
Если нет возможности найти мощный трансформатор, то схему простого пуско-зарядного автомобильного устройства придется усложнить добавлением каскада усилителя на тиристоре и транзисторах (схема 2).
Схема 2 — Пуско-зарядное своими руками с усилителем мощности.
Принцип работы ПЗУ с усилителем достаточно прост. Его нужно подсоединить к клеммам аккумулятора. Если заряд АКБ нормальный, то U не поступает с ПЗУ. Однако если АКБ разряжен, то открывается переход тиристора и электрооборудование питается от ПЗУ. Если U увеличивается до 12/24 В, то тиристоры закрываются (устройство отключается). Существует два вида тиристорных трансформаторных ПЗУ:
- двуполупериодная;
- мостовая.
При двуполупериодной схеме изготовления нужно выбирать тиристор около 80 А, а при мостовой от 160 и выше. Диоды нужно выбирать с учётом тока от 100 до 200 А. Транзистор КТ3107 возможно заменить на КТ361 или другой аналог с такими же характеристиками (можно и мощнее). Резисторы, находящиеся в управляющей цепи тиристора, должны быть мощностью не менее 1 Вт.
Бустеры и конденсаторные
ПЗУ аккумуляторного типа называются бустерами и представляют переносные АКБ, работающие по принципу блока переносного зарядного устройства. Они бывают бытовыми и профессиональными.
Основное отличие в количестве встроенных элементов питания. Бытовые имеют ёмкость, достаточную для запуска авто с севшим аккумулятором. Им можно запитать только одну единицу техники.
Профессиональные обладают большой ёмкостью и служат для запуска не одного авто, а нескольких.
Обратите внимание
Конденсаторные имеют очень сложную схему исполнения, и, следовательно, их невыгодно делать самостоятельно. Основная часть схемы является конденсаторным блоком. Стоят такие модели дорого, но являются портативным ПЗУ, способными запустить стартер даже со «сдохшим» аккумулятором.
Частое использование приводит к очень быстрому износу аккумулятора, если он новый. Наибольшую популярность среди всех моделей получили Berkut (рисунок 1) с пусковыми токами 300, 360, 820 А.
Принцип работы устройства заключается в быстрой разрядке конденсаторного блока и этого времени хватает для запуска ДВС.
Если сравнивать аккумуляторное и конденсаторное ПЗУ, то нужно учитывать особенности использования в конкретной ситуации. Например, при поездках по городу подойдёт аккумуляторный тип. В том случае, если происходят дальние поездки, то следует выбирать автономный тип ПЗУ, а именно конденсаторный.
Ещё одним вариантом является ПЗУ импульсного типа (схема 3). Это устройство способно генерировать токи до 100 и более ампер (зависит от элементарной базы).
ПЗУ представляет импульсный источник питания с задающим генератором на микросхеме IR2153, выход которого выполнен в виде обыкновенного повторителя на базе BD139/140 или его аналога.
В импульсном БП (далее ИБП) применяются мощные транзисторные ключи типа 20N60 с током 90 А и максимальным U = 600 В. В схеме присутствует также выпрямитель однополярного типа с мощными диодами.
Схема 3 — Пусковое устройство для автомобиля портативное своими руками с возможностью зарядки аккумулятора.
При подключении в сеть через цепь «R1 — R2 — R3 — диодный мост» происходит зарядка электролитических конденсаторов C1 и C2 , ёмкость которых прямо пропорционально зависит от мощности ИБП (2 мк на 1 Вт). Они должны быть рассчитаны на U = 400 В.
Через R5 поступает напряжение для генератора импульсов, которое растёт с течением времени на конденсаторах и U на микросхеме. Если оно доходит до 11 — 13 В, то микросхема начинает генерировать импульсы для управления транзисторами.
При этом появляется U на II обмотках трансформатора и открывается составной транзистор, подается питание на обмотку реле, которое плавно запустит стартер. Время срабатывания реле подбирается конденсатором.
Важно
Это ПЗУ снабжено защитой от токов короткого замыкания (КЗ) при помощи резисторов, выполняющих роль предохранителей. Они открывают при КЗ маломощный тиристор, который коротит соответствующие выводы микросхемы (она прекращает свою работу). Об исчезновении КЗ свидетельствует светодиод, который будет гореть. Если КЗ нет, то он гореть не будет.
Для грамотного изготовления ПЗУ нужно произвести его расчёт. За основу берётся трансформаторный тип устройства. Ток АКБ в режиме запуска составляет Iст = 3 * Сб (Сб — ёмкость АКБ в А*ч).
Рабочее U на «банке» составляет 1,74 — 1,77 В, следовательно, для 6 банок: Uб = 6 * 1,76 = 10,56 В. Для расчёта мощности, потребляемой стартером, например, для 6СТ-60 с ёмкостью в 60 А: Рс = Uб * I = Uб * 3 * С = 10,56 * 3 * 60 = 1 900,8 Вт.
Если собрать устройство по этим параметрам, то получится следующее:
Устройство должно быть намного мощнее (рисунок 1), так как ток трансформатора находится в диапазоне 17 — 22 А. При таком потреблении происходит падение U на 13 — 25 В, следовательно, сетевое U = 200 В, а не 220 В.
Рисунок 2 — Схематическое изображение ПЗУ.
Принципиальная электрическая схема состоит из мощного трансформатора и выпрямителя.
Исходя из новых расчётов для ПЗУ необходим трансформатор, мощность которого составляет около 4 кВт. При такой мощности обеспечивается частота вращения коленвала:
- карбюраторные: 35 — 55 оборотов в минуту;
- дизельные: 75 — 135 об/мин.
Для изготовления понижающего трансформатора желательно использовать тороидальный сердечник от старого мощного электродвигателя большой мощности. Плотность тока в трансформаторных обмотках составляет примерно 4 — 6 А/кв. мм.
Площадь сердечника (железняка) рассчитывается по формуле: Sтр = a * b = 20 * 135 = 2 700 кв. мм. Если за основу взят другой магнитопровод, то нужно найти в интернете примеры расчёта трансформатора с этой формой железняка.
Для расчёта количества витков:
После намотки трансформатора необходимо включить его и измерить ток холостой работы. Его значение должно быть менее 3,2 А. При намотке нужно равномерно распределять витки по площади каркаса катушки.
Если ток холостого хода выше нужного значения, то убирают или доматывают витки на I обмотке.
Внимание: II обмотку трогать нельзя, так как это приведёт к снижению коэффициента полезного действия (КПД) трансформатора.
Выключатель следует выбирать со встроенной теплозащитой, использовать только диоды, рассчитанные на ток 25 — 50 А. Все соединения и провода укладываются аккуратно. Провода следует использовать минимальной длины и многожильные медные с сечением свыше 100 кв. мм.
Длина провода имеет значение, так как на нём могут быть потери U около 2 — 3 В при запуске стартера. Соединитель со стартером сделать быстросъёмным. Кроме того, чтобы не перепутать полярность, нужно наметить провода («+» — красная изоляционная лента, а «-» — синяя).
ПЗУ должно запускаться на 5 — 10 секунд. Если используются мощные стартеры (свыше 2 кВт), то питание однофазной сети не подойдёт. В этом случае нужно переделать ПЗУ под трёхфазный вариант. Кроме того, возможно применение уже готовых трансформаторов, но они должны быть довольно мощными. Подробный расчёт трёхфазного трансформатора можно найти в справочной литературе или интернете.
Вывод
Таким образом, существует множество моделей пусковых устройств для автомобилей. Оптимальным является конденсаторный тип, однако его цена высока и позволить его себе может не каждый автолюбитель.
Изготовить пуско-зарядное своими руками несложно благодаря простой схеме исполнения.
Среди четырёх видов нужно обратить внимание на трансформаторные модели, так как именно они способны выдавать токи с высокими номиналами.
Пожалуйста, оцените этот материал!
(5
Пусковое устройство своими руками: советы и рекомендации по сборке
Как только приходит холод, владелец автомобиля сталкивается с некоторыми проблемами связанные со стартом машины. Так, самую главную нагрузку возлагают на себя аккумулятор со стартером. И для таких неприятных ситуаций были придуманы пуско-зарядное устройства.
Купить его можно в интернет-магазине или там, где продают автозапчасти. Но обычно такие девайсы стоят не малых денег и могут нанести не малый ущерб вашему кошельку.
Но у этих устройств очень ограниченная выходной параметр в режиме пуска. Из-за этого, аккумулятор всю нагрузку берёт на себя, а помощь от такого устройства получает незначительную.
Но этот чудо-прибор можно сделать и своими руками. Для этого не нужны особые познания в электронике, но какой-то опыт всё равно необходим.
Совет
Интересно! Также понадобятся диодный мост и сердечник от трансформатора или сам трансформатор. Мощность готового прибора будет иметь не менее 1.4 киловатта. Этого вполне достаточно для старта самого слабого источника питания.
Для удобства и простоты сбора устройства автомобиля своими руками рекомендуем воспользоваться условным чертежом. Схема пуско-зарядного прибора будет наглядно демонстрировать что и как работает. Она значительно упростит сборку. Обладатели знаний по электронике смогут своими руками создать необходимый чертёж.
Что должна содержать схема?
- трансформатор;
- диодный мост;
- охлаждающее устройство;
- вольтметр;
- электролитический конденсатор.
Разрыв соединения первичной обмотки трансформатора на 220 вольт должен составлять 15 ампер. Так как там очень высокое напряжение, то предохранитель сможет защитить от короткого замыкания.
Диодный мост нужно выбирать между 10 и 50 амперами. Это всё зависит от того какие аккумуляторы будут запускаться при помощи устройства.
Для охлаждения подойдёт любой кулер (вентилятор) от персонального компьютера. Также нужно найти вольтметр, без разницы какой.
Электролитический конденсатор должен быть на 16 вольт, но можно и больше. Его ёмкость может варьироваться от 3000 до 10 000 микрофарад. Важно: ток на выходе будет ровнее, если ёмкость конденсатора будет больше.
В интернете есть множество инструкций по созданию пуско-зарядного устройства для автомобиля при помощи компьютерного блока питания. Но его мощность слишком маленькая, а использование будет крайне ненадёжным.
Для нашего девайся лучше всего подойдёт трансформатор от микроволновых печей. Наверное, у каждого третьего есть старая ненужная СВЧ печь.
Но перед сборкой ПЗУ трансформатор нужно переделать своими руками. Но перед переделкой обязательно проверьте его на работоспособность. Сделать это можно подключив своими руками клемы к сети.
Если он начнёт издавать небольшой гул, значит устройство работает нормально.
Руководство, как собрать своими руками пуско-зарядное устройство
Начать сборку зарядного аппарата своими руками следует с высоковольтной обмотки. Её необходимо спилить. Для этих целей отлично подойдёт простая ножовка по металлу. Во время отпиливания главное не повредить первичную обмотку.
После того как высоковольтная обмотка была спилена в её месте необходимо просверлить дырки. Их необходимо делать толстым сверлом. Через образованные отверстия нужно вытащить остатки обмотки. Любым тупым предметом можно выбить их оттуда.
После того как внутренние полости освободили от мусора, нужно произвести создание вторичной обмотки. Где-то нужно сделать 16 витков и наматывать виток к витку. От сечения провода будет напрямую зависеть напряжение. После этого нужно померить напряжение на выходе. Должны быть 16 вольт после диодного моста.
Обратите внимание
Хочется уточнить, что мотать гибким проводом проще и в идеале использовать одножильный. Также используйте медные провода, потому что они лучше проводят ток и не нагреваются, в отличие от алюминиевых.
В качестве корпуса для пуско-зарядного устройства подойдёт бывший корпус от блока питания персонального компьютера. В нём необходим будет открутить вентилятор и установить его наоборот, чтобы воздух он не выдувал, а задувал внутрь.
Вразрез одного из проводов нужно вставить 15 амперный предохранитель, можно использовать любой от автомобиля.
Трансформатор в корпус надо устанавливать на толстую картонную прокладку. Это нужно для того, чтобы во время возникновении магнитной индукции, корпус не вибрировал и не создавал дополнительный гул. Сверху также положить толстую прокладку. Прикручивать трансформатор не будет необходимости, потому что он массивный и при закрытии крышкой, он плотно прижмётся.
Теперь нужно установить диодный мост. Если выбор пал на маломощный, то его тогда можно установить внутрь. Охлаждения от вентилятора будет вполне достаточно.
Важно! Если же использовать мощность больше 10 ампер, то его надо устанавливать на радиатор. В противном случае он может попросту сгореть.
Радиатор для диодного моста подойдёт от компьютера, которые служат для охлаждения микропроцессора. Кулер не нужен, его можно снять. Никакое другое охлаждение для него не требуется. Правда, хочется сказать, что установить его в корпус не получится, и нужно будет чтобы мост был снаружи корпуса.
Теперь осталось установить только крышку. Её можно ставить на клей момент, но лучше на силикон или герметик. Всё устройство для автомобиля готово.
Вот так вот, схема и минимальные знания помогут собрать бюджетный прибор для зарядки или пуска автомобиля своими руками. Без подключения нашего пуско-зарядного устройства к сети, его можно использовать как тестер.
Пуско-зарядное устройство своими руками
Вчера на ночь забыл отключить габариты. На утро автомобиль не завелся, а машина нужна срочно. Пока искал у кого бы «прикурить» вспомнил, что в багажнике лежит бытовой сварочный ММА-инвертор. Вот и подумал,
а почему бы не зарядить автомобильный аккумулятор с помощью сварочного инвертора?
Зарядить аккумулятор с помощью инвертора можно, если он оснащен пуско-зарядной функцией. Например, аппарат Калибр свиз-200ап -цена и отзывы пользователей (на фото) способен перезарядить аккумулятор или запустить двигатель.
Установите на выходе вашего инвертора напряжение 12В, ток 3А, если нужно зарядить аккумулятор легкового автомобиля. Ампераж рассчитывается как 1/20*Р, где Р-мощность батареи. Время выдержки 30-40 мин., этого времени будет достаточно для запуска двигателя.
Чтобы зарядить батарею полностью подержите ее на токе 1,5…2А 3 часа.
Важно
Если же у вас обычный бытовой инвертор ММА-сварки, пытаться с его помощью завести машину небезопасно. Вы можете испортить аккумуляторную батарею или сам инвертор.
Выдать небольшой ток и напряжение он не способен, обычно на выходе регистрируют 40…60В и ток ампер 20… Кислотный аккумулятор в худшем случае может взорваться, а в лучшем аккумулятор бывший в эксплуатации осыплется и замкнет, а в новом деформируются пластины.
Для того, чтобы получить ток 3А к инверторному или трансформаторному источнику питания собирают балластную схему, которая ограничит ток (это могут быть резисторы, диоды или лампочки накаливания на 60-100Вт).
Зарядное устройство из микроволновки своими руками
Можно собрать простое и мощное устройство для зарядки аккумуляторов с нуля. И стоить это будет практически ничего.
На схеме изображены (слева-направо)
- Понижающий трансформатор;
- Диодный мост;
- Обычный вентилятор от компьютера;
- Любой вольтметр;
- Электролитический конденсатор на 16В, можно больше, например, 25В. Емкость от 3000 мкФ до 10000мкФ. Чем выше емкость, тем ровнее будет ток на выходе.
В разрез соединения первичной обмотки трансформатора ставится предохранитель на 15А для защиты от короткого замыкания т.к. на участке первичной обмотки напряжение высокое и опасное. Диодный мост можно использовать от 10 до 50А в зависимости от того, какие аккумуляторы вы будете заряжать данным устройством.
В интернете очень много информации по созданию зарядного устройства, как правило, это переделка компьютерного блока питания, что довольно ненадежно и дает маленькую мощность.
Так же предлагают использовать уже готовые понижающие трансформаторы, которые довольно недешево стоят в магазинах и если подходить с этой точки зрения, то проще купить уже готовое зарядное устройство.
Так же предлагают использовать трансформаторы от старых ламповых телевизоров, но на сегодняшний день найти такой раритет практически не реально, разве что в музее.
А вот источник питания от СВЧ-печи легко можно найти. Старых и сломанных микроволновок очень много. Это высоковольтный источник, но если перемотать его в понижающий трансформатор, можно использовать его в предложенной схеме.
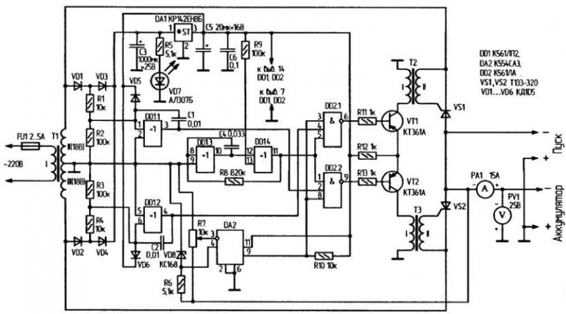
Как сделать пуско-зарядное устройство для АКБ самостоятельно? (6 инструкций)
Простой пуско-зарядный аппарат для АКБ авто предназначен с целью обеспечения старта мотора, когда батарея машины полностью разрядилась. С помощью ПЗУ потребитель может восполнять уровень заряда АКБ и заводить ДВС при критически разряженной батарее. Традиционные ЗУ позволяют лишь увеличить заряд устройства.
Схема обычного пуско-зарядного устройства
В зависимости от модели пускового прибора для автомобиля его схема может иметь определенные различия.
Простая схема пускового прибора для автомобиляСхема пускового прибора для автомобиля
Как собрать пуско-зарядное устройство своими руками (пошаговая инструкция)
Универсальная инструкция по сборке ПЗУ своими руками:
На корпусе надо продумать теплоотводящие жалюзи, это потребуется для отвода тепла. Корпус можно не использовать, но его наличие позволит защитить аппарат от различных воздействий извне.
Как самостоятельно собрать устройство на 6 В?
Для сборки потребуется трансформаторное устройство, оптимальным вариантом является применение механизма разделительного вида. Монтаж электрокатушки будет выполняться на верхнюю часть трансформатора. Для предотвращения ускоренного выхода обмотки при использовании ПЗУ потребителю надо заранее сделать основу для устройства.
В качестве материала для основы применяются металлические или деревянные пластины либо коробка:
Как сделать зарядное устройство на 10 В?
Для сборки пускового зарядника на 10 вольт надо выбрать корпус устройства. Он может быть выполнен из дерева, но при монтаже важно учитывать размеры трансформаторного прибора. Если отдать предпочтение аналоговым механизмам, то основу надо сделать прочной.
Модели на 10 вольт оснащаются более мощным трансформатором, поэтому на корпусе прибора, в его верхней части, выполняется монтаж ручек для удобной транспортировки. Сам трансформаторный узел монтируется по центру корпуса, а затем выполняется установка демпфера.
Рабочий параметр ПЗУ составит не менее 4 Ач. Прибор должен уметь заряжать батарею, обладающую емкость не больше 100 Ач. Для диагностики работы устройство дополнительно оснащается амперметром.
Совет
С целью минимизации вероятности появления перегрузок могут применяться разделительные трансформаторные механизмы. Установка регуляторных устройств в таких моделях необязательна.
Добавление стабилитронов возможно, но эти элементы будут аналоговыми, цифровые детали не используются. Применение многоканальных устройств в итоге приведет к перегрузке, что вызовет неисправность вторичной обмотки трансформаторного механизма. При подборе транзисторных элементов предпочтение отдается деталям, обладающим параметром предельной нагрузки около 3 ампер.
Схема для сборки 10-вольтного ПЗУ
Когда потребитель отдает предпочтение линейному резонансному ПЗУ, то минимальный параметр выходного напряжения будет около 10 вольт. А величина векторной частоты составит примерно 44 Гц. Для сборки механизма потребуется расширительное устройство.
Некоторые специалисты рекомендуют собирать безконденсаторные приборы, но тогда уровень нагрузки на транзисторные элементы будет выше.
При установке фиксаторов лучше отдать предпочтение алюминиевым элементам, поскольку они минимально подвержены негативному воздействию коррозии.
Собираем модели на 12 В
Сборка 12-вольтного ПЗУ выполняется при использовании электростатических конденсаторных устройств, найти эти детали несложно. Для создания прибора используется площадка.
При выполнении монтажа трансформаторного механизма на площадку устанавливается уплотнитель, только затем можно монтировать катушку индуктивности. Ее лучше приобрести в сборе с первичной обмоткой.
Для установки рекомендуется использовать конденсаторные элементы открытого типа с возможностью выдерживания около 20 вольт напряжения на выходе.
Расширительные элементы монтируются последними, предварительно потребителю надо зафиксировать демпфер. В схему допускается добавление регуляторных деталей, которые применяются для контроля величины мощности. Когда будут использоваться регуляторы, схему надо дополнить мощным блоком питания. Монтаж БП разрешается только вместе со стабилитроном.
Для качественного крепления зажимов на корпусе допускается применение сварочного оборудования. Когда все действия по сборке будут завершены, выполняется фиксация демпфера. Монтаж этого узла делается рядом с трансформаторным устройством. Прежде чем использовать ПЗУ, его надо проверить на наличие заземления.
SadnessMan рассказал о процедуре сборки 12-вольтного ПЗУ для батареи машины.
Однофазные модификации
Для разработки однофазного ПЗУ понадобится интегрированное трансформаторное устройство.
Особенности сборки однофазных устройств:
Двухфазные устройства
Особенности сборки двухфазных пуско-зарядных устройств для автомобильного аккумулятора:
Индукционные расширители для сборки двухфазных ПЗУ на практике показали себя в качестве одних из самых стабильных.
Трехфазные модели
Особенности, которые надо учитывать при сборке устройств трехфазных модификаций:
Карта сборки трехфазного ПЗУ
Видео «Как собрать регулируемое ПЗУ»
Пользователь valeriyvalki подробно рассказал о процедуре сборки регулируемого ПЗУ с описанием всех особенностей и компонентов, которые применялись для разработки.
Делаем пусковое устройство для автомобиля своими руками
Читать все новости ➔
С наступлением холодной поры года наступает проблема затрудненного пуска холодного двигателя. Основную нагрузку при пуске берут на себя стартер и аккумулятор. Для облегчения жизни аккумулятора и облегчения запуска двигателя применяются пусковые устройства.
Пусковое устройство можно приобрести в магазине автозапчастей. Такие пусковые устройства, как правило совмещены с зарядным устройством и называются они пуско-зарядными – это плюс. Минус этих устройств то, что выходные параметры в пусковом режиме сильно ограниченные и в конечном итоге помощь аккумулятор получает незначительную, основную нагрузку принимает все равно аккумулятор.
Пусковое устройство для легкового автомобиля можно сделать своими руками. Для этого понадобится трансформатор или сердечник от трансформатора и два диода.
Рассчитывать пусковое устройство следует на мощность не менее 1,4 кВт, этой мощности будет достаточно для запуска двигателя даже со слабым аккумулятором.
Обратите внимание
Для начала рассмотрим схему самого простого пускового устройства, причем данное устройство очень эффективно себя проявило в жизни автолюбителей.
Начнем со стороны сети, питающего кабеля. Потребляемый ток пускового устройства может быть до 7,5 А. Для этого тока провода ПВС 2х1,5 вполне достаточно, для обеспечения меньшего падения напряжения в нем желательно применить ПВС 2х2,5. Переключатель S1 можно не устанавливать, если он устанавливается, то должен быть рассчитанный на ток не менее 10 А.
Расчет выходных параметров пускового устройства
Для пуска двигателя пусковое устройство должно давать не менее 100 А при напряжении 10…14 В. Отсюда можно вывести мощность трансформатора: 14х100=1400 Вт. Пусковое данной мощности способно завести двигатель практически без аккумулятора, но без него все равно нельзя.
В начальный момент запуска стартер потребляет около 200 А, часть этого тока и будет отдавать аккумулятор. После раскрутки коленчатого вала стартер потребляет 80…100 А, а этот ток уже сможет выработать наше пусковое устройство собранное своими руками.
Для сравнения, пусковые устройства заводского исполнения способны выдать около половины этого тока.
Сечение сердечника трансформатора, та часть куда наматываются обмотки, рассчитываются по мощности, для данной мощности площадь равна 36 см2. Сечение провода первичной обмотки не менее 1,5…2,0 мм2. Хорошо если есть трансформатор с подобными параметрами и уже изготовленной первичной обмоткой. Вторичная обмотка полностью удаляется.
Затем необходимо определить количество витков вторичной обмотки. Делать это будем методом подбора. Наматываем 10 витков провода любого диаметра, включаем трансформатор в сеть и измеряем в сеть. Измеряем напряжение и делим на 10, получаем напряжение одного витка. Далее 12 В делим на получившееся напряжение, получаем количество витков каждого плеча.
Удаляем временную обмотку. Вторичная обмотка наматывается изолированным медным проводом сечением 10 мм2 или алюминиевым сечением в двое большим. Если провода донного сечения отсутствуют их можно намотать в несколько ветвей, например взять два медных провода по 6 мм2 или четыре по 2,5 мм2.
Далее необходимо подключить диоды (можно взять от сварочного аппарата), не откусывая провод, с запасом на 2-3 витка, измерить напряжение на выходе. Напряжение холостого хода, при номинальном напряжении сети не должно превышать 13,8 В. Если напряжение выше необходимо отмотать вторичную обмотку, при низком напряжении доматать.
Важно
При доведении номинального напряжения выводы вторичной обмотки укорачиваются до нужной длины, и собирается схема до ее конечного состояния.
Поскольку пусковое устройство на выходе имеет ток до 100 А выводные провода и клеммы должны быть рассчитаны на этот ток, можно применить от сварочного аппарата.
Возможно, Вам это будет интересно:
Пускозарядное устройство для автомобиля
пускозарядное устройство
Каждый автомобилист наверняка попадал в ситуации, когда его автомобиль не заводился в тот момент, когда нужно было куда-то срочно ехать.
Особенно часто такое случается в зимнее время, когда на улице стоит минусовая температура.
Купить современную модель пускозарядного устройства для машины в магазине может каждый, но проблема в том, что качественное и надежное устройство стоит очень дорого, а недорогие устройства быстро ломаются.
Самостоятельно изготовить пускозарядное устройство не так уж сложно. Главное купить все необходимые детали в любом магазине радиодеталей. При этом собираемое устройство для машины стоит гораздо дешевле и соответствует всем потребностям автомобилиста.
Выбираем схему устройства
Схема2
Схема1
Подобрать соответствующую схему для пускозарядного устройства вы можете на специализированных интернет-сайтах и форумах, где также вы найдете подробное описание всех функций. Если вы никогда раньше сами не собирали подобные приборы и у вас нет опыта, остановитесь на схемах попроще. При выборе схемы внимание следует обратить на наличие переключателя или другого устройства, отключающего амперметр при режиме пуска.
На разных сайтах предлагается своими руками сделать или собрать понижающий трансформатор, но это достаточно сложный процесс, требующий некоторых навыков. Таким образом. Лучше купите подходящий трансформатор в заводском исполнении – так вы сэкономите свое время и нервы. Понижающий трансформатор лежит в основе пускозарядного устройства для авто, поэтому на нем лучше не экономьте.
к содержанию ↑
Материалы и инструменты
Самодельный агрегат
Для сборки пускозарядного устройства самостоятельно у себя дома или в гараже вам потребуются следующие инструменты, материалы и оборудование:
- паяльник достаточной мощности;
- текстолитовая пластина;
- оловянный припой;
- понижающий трансформатор;
- радиодетали;
- кулер или корпусной вентилятор;
- провода высокого напряжения сечением 2-2,5 квадрата;
- шуруповерт или дрель со сверлами;
- провода для подключения к АКБ сечением не меньше 10 квадратов по меди с зажимами;
- элементы крепежа.
к содержанию ↑
О сборке устройства
Видео: Зарядное-пусковое устройство. Тиристорная схема
Собирать пускозарядное устройство для машины нужно на листе текстолита соответствующих размеров. Начинать надо с понижающего трансформатора, так как это самая громоздкая деталь в собираемом вами устройстве.
Для крепления деталей и прохождения проводов в текстолитовой пластине высверливают отверстия подходящего диаметра. Для выпрямительных диодов нужно предусмотреть надежную систему охлаждения. Для этого требуются особые металлические рубашки охлаждения.
Иногда этого может быть недостаточно, поэтому следует продумать дополнительное принудительное охлаждение с помощью корпусного вентилятора от компьютера.
Зарядное устройство из блока питания
Некоторые автомобилисты считают, что собранное пускозарядное устройство можно не заключать в корпус, но он обеспечивает защиту оборудования от внешних воздействий, а также защищает владельца от ударов электротоком. В качестве ограждения пускозарядного устройства хорошо подходит корпус от старого персонального компьютера. Выполнив некоторые доработки, вы можете придать устройству завершенный вид. На передней панели корпуса можно встроить индикаторы, переключатели и все элементы управления.к содержанию ↑
Полезные советы
Видео: Зарядное устройство из импульсного блока питания.
Зарядно-пусковое устройство для автомобиля своими руками. Схема :
Многих интересует вопрос, как выбрать зарядно-пусковое устройство для автомобиля. Связано это с тем, что запустить двигатель в зимнюю пору для водителя довольно проблематично.
В сложившейся ситуации некоторые могут подумать, что можно разогреть масло в картере. Также, как вариант, есть возможность воспользоваться помощью друга и перебросить провода с его аккумулятора.
При этом некоторые обращаются за помощью к прохожим, чтобы они толкнули автомобиль.
Совет
В данном случае запуск двигателя осуществляется с толкача. В то же время на рынке имеется множество производителей, которые готовы предложить покупателям устройства зарядные и пусковые для автомобиля.
По своим параметрам они довольно сильно отличаются. Во многом это связано с мощностью трансформаторов. Стоит в среднем пусковое зарядное устройство для автомобиля (цена рыночная) в районе 3 тыс. руб.
Однако сделать его можно самостоятельно.
Схема обычного зарядного устройства
Схема зарядно-пускового устройства для автомобиля включается в себя блок питания, трансформатор, резисторы, стабилитроны и диоды. Электрическая катушка в нем подбирается в среднем на 5 В. При этом трансформаторы используются самые разнообразные. Наиболее распространенным типом принято считать нарастающие модификации.
Некоторые зарядные устройства дополнительно оборудуются регуляторами. При этом мощность электронной катушки можно будет переключать. Для того чтобы зарядные и пуско-зарядные устройства для аккумуляторов нормально работали, резисторы используются чаще всего полевого типа. Диоды применяются, как правило, высокочастотные.
Устройство на 6 В
Сделать зарядно-пусковое устройство для автомобиля своими руками на 6 В можно довольно просто. Для этого трансформаторы чаще всего подбирают разделительного типа.
В данном случае электрическая катушка устанавливается на его верхнюю часть. Для того чтобы ее обмотка не повредилась во время эксплуатации, необходимо заранее соорудить основу для прибора.
Сделать ее можно из металла либо дерева.
Если рассматривать первый вариант, то придется воспользоваться сварочным аппаратом. При этом особое внимание важно будет уделить изоляции устройства.
Если рассматривать деревянную основу, то есть возможность сразу подобрать коробку необходимой величины. Верхняя часть прибора при этом должна быть съемной.
Если требуется установить регулятор мощности, то лучше всего это делать в верхней части конструкции.
Как сделать зарядное на 10 В?
Зарядное устройство для автомобильного аккумулятора на 10 В является на сегодняшний день довольно сильно распространенным. Для батарей оно подходит различной емкости. Минимум данный параметр обязан составлять 4 А за час. При этом устройство способно подзаряжать аккумуляторы с емкостью не более 100 А в час. Для того чтобы следить за его работой, необходимо заранее приобрести амперметр.
Минимизировать случаи возникновения перегрузок позволяют разделительные трансформаторы. Полоса пропускания в данном случае будет не значительной. Регуляторы в моделях лучше не устанавливать.
Стабилитроны используют для этих целей только аналогового типа. При этом многоканальные модификации часто приводят к перегрузкам. В результате страдает вторичная обмотка трансформатора.
Транзисторы на зарядное устройство для автомобильного аккумулятора необходимо подбирать с уровнем предельной нагрузки в 3 А.
Модели на 12 В
Сделать пуско-зарядные устройства для автомобиля на 12 В можно только из трансформатора разделительного типа. При этом стабилитрон необходимо устанавливать многоканальный. Диодные мосты обязаны располагаться возле транзистора.
Чтобы увеличить полосу пропускания устройства, многие специалисты советуют устанавливать регуляторы. Фильтры в данном случае также могут быть востребованными. Связано это с тем, что зарядные устройства часто выходят из строя из-за резкого скачка напряжения.
Вследствие этого на трансформатор оказывается большая нагрузка.
Однофазные модификации
Однофазные пуско-зарядные устройства для автомобиля, как правило, изготовляются для аккумуляторов не большой емкости. В данном случае речь идет о показателе до 20 А в час.
Целесообразно ими заниматься, если, помимо машины, в гараже имеется и мотоцикл. Во всех остальных случаях лучше отдавать предпочтение двухфазным моделям.
Сделать зарядное устройство данного типа можно, используя понижающий трансформатор.
Обратите внимание
Электрическую катушку в данном случае следует подбирать низкочастотную. Дополнительно необходимо устанавливать в устройство стабилитрон. Во многом он поможет снизить пороговое напряжение в системе.
Если во время эксплуатации зарядного устройства появляется запах гари, значит, трансформатор следует использовать более мощный.
В некоторых случаях проблема может возникать из-за банального нарушения изоляции проводов.
Двухфазные устройства
Двухфазное зарядно-пусковое устройство для автомобиля на сегодняшний день является самым распространенным. Трансформаторы для него, как правило, подбираются разделительного типа. При этом электрическая катушка устанавливается непосредственно на него. В данном случае мощность трансформатора рассчитывается исходя из показателя предельного напряжения.
Блоки питания для цепи подходят на 20 В. Чтобы сделать разъем под силовой кабель, многие специалисты советуют использовать конвекционные конденсаторы. При этом зажимы можно подобрать отдельно. Стабилизаторы в данном случае целесообразнее устанавливать многоканальные. Если электронная катушка куплена качественная, то фильтры для прибора можно не подбирать.
Трехфазные модели
Сделать трехфазное зарядно-пусковое устройство для автомобиля можно, только используя трансформаторы понижающего типа. Блоки в данном случае следует подбирать как минимум на 40 В. Для повышения частоты пропускания, многие специалисты советуют устанавливать стабилитроны. По габаритам данные зарядные устройства являются довольно громоздкими.
Учитывая это, необходимо много времени уделить на сооружение каркаса для них. В данном случае его лучше всего делать из металла. При этом стенки могут быть деревянными. Для того чтобы надежно закрепить трансформатор в устройстве, многие подкладывают под него резиновую прокладку.
Применение импульсного трансформатора РР20
Импульсные трансформаторы данной серии найти в магазине не проблема. С его помощью можно изготовить только однофазное зарядно-пусковое устройство для автомобиля.
Все это позволит в конечном счете обслуживать аккумуляторы емкостью до 40 А. Стабилитроны для данного трансформатора лучше подбирать аналогового типа. При этом диоды необходимо устанавливать только в парном порядке.
Все это позволит стабилизировать выходное напряжение в устройстве.
В некоторых случаях модель не работает из-за того, что в электронной катушке скапливается много отрицательного заряда. Вследствие этого запуск устройства не происходит. Решить данную проблему можно, просто заменив старую катушку на новую. В этом случае необходимо сразу проверить целостность ее обмотки. Блок питания для зарядного устройства многие специалисты советуют подбирать на 20 В.
Использование трансформаторов РР22
Трансформаторы данной серии в зарядных устройствах используются только на пару с фильтрами. При этом стабилитрон устанавливается непосредственно возле электронной катушки. Для того чтобы изолировать все провода, необходимо использовать изоленту.
Корпус в данном случае можно заранее изготовить из досок. Некоторые при этом оборудуют ящик ручкой. В таком случае устройство можно будет легко транспортировать. Отдельное внимание при этом необходимо уделять выходному отверстию для силового кабеля.
Подключаться он обязан в устройстве к боку питания. Для этого следует заранее предусмотреть место. Крепиться он должен довольно жестко. Выход под соединительные кабели можно делать с другой стороны.
При этом зажимы для устройства нужно приобрести в магазине. Некоторые специалисты оборудуют зарядные модели переключателем. Учитывая мощность трансформатора, максимум можно будет выставлять около 12 В.
Все это в конечном счете позволит обслуживать автомобильные аккумуляторы емкостью до 50 А в час.
Зарядное оборудование с трансформатором РР30
Трансформатор указанного типа работать способен только вместе в низкочастотной катушкой индуктивности. Устанавливать ее можно в верхней части. В первую очередь следует заняться каркасом для устройства. После этого подкладывается прокладка для трансформатора.
Таким образом случаи пробоев тока можно минимизировать. Затем необходимо заняться подсоединением стабилитрона. В данном случае многие специалисты советуют его выбирать среди одноканальных моделей.
Однако если планируется получить однофазную модификацию, можно отдать предпочтение аналоговым устройствам.
Систему фильтрации в зарядную модель устанавливать не обязательно. Однако если в сети наблюдаются резкие скачки напряжения, ее лучше все же вмонтировать. В последнюю очередь устанавливается блок вместе с силовым кабелем. На этом этапе необходимо оценить длину до источника питания. При этом зажимы для подсоединения к автомобильному аккумулятору следует приобрести отдельно.
Применение разделительных трансформаторов
Разделительные трансформаторы являются довольно громоздкими, и это следует учитывать. Для них необходимо подготавливать каркас, который способен выдержать как минимум 20 кг.
Дополнительно следует позаботиться о выборе качественного резистора. В данном случае многие отдают предпочтение именно биполярным моделям. Однако полоса пропускания у них не сильно высокая.
В результате устройство можно будет подключить к аккумулятору максимум на 30 А в час.
Важно
Чтобы решить эту проблему, лучше всего воспользоваться резисторами полевого типа. Стоят они на рынке довольно дорого, но оно этого стоит. Стабилитроны для модели необходимо подбирать, исходя из показателя входного напряжения.
Если на обмотке трансформатора оно составляет порядком 20 В, то стабилитроны как минимуму должны быть рассчитаны на 25 В. Все это позволит избежать нежелательных сбоев.
В противном случае проработать долго зарядное устройство не сможет.
Модель с трансформатором КУ2
Трансформатор данного типа отлично поможет в обслуживании автомобильных аккумуляторов емкостью до 40 А в час. В данном случае необходимо только подобать соответствующую электрическую катушку и блок питания.
Транзисторы для устройства можно устанавливать аналогового типа. Чтобы исключить проблемы с перегревом обмотки, следует задуматься над приобретением фильтра. Основу для трансформатора важно делать П-образную.
При этом места она занимает не так много, да и нагрузка будет распределяться равномерно. Электрическую катушку для устройства многие подбирают высокочастотную.
При этом блок питания обязан быть рассчитан как минимум на 25 В. Чтобы повысить потенциал устройства можно установить дополнительный стабилитрон непосредственно у электронной катушки.
Вместе с этим, естественно, возрастет и масса агрегата.
Зарядное оборудование с трансформатором КУ5
Зарядно-пусковое устройство для автомобиля с трансформатором данного типа подходит машинам, в которых аккумулятор установлен с емкостью 60 А в час.
Для того чтобы следить за работой модели, необходимо сделать в первую очередь панель, на которой будут установлены диоды.
При этом за уровнем предельного напряжения можно следить путем использования измерительных устройств. Платформу для трансформатора следует делать прямоугольную.
Совет
Дополнительно важно рассчитать, что на нем будет находиться катушка индуктивности. В то время как стабилитрон можно разместить в стороне. Для того чтобы защитить внешнюю обмотку трансформатора, надо позаботиться о надежном корпусе. Деревянный ящик с толщиной досок более 2 см данную нагрузку способен выдержать.










